• 简体中文
  • Home
  • About Us
    • Company Profile
    • Development path
    • Quanlification
    • Organization
  • News
    • News
  • Products
    • Locomotive Diesel Engine
    • Marine Diesel Engine
    • Generator Sets
  • Culture
    • Concept Culture
    • Promotional film
  • services
    • Marketing
    • After-sales Services
About Us
  • Company Profile
  • Development path
  • Quanlification
  • Organization
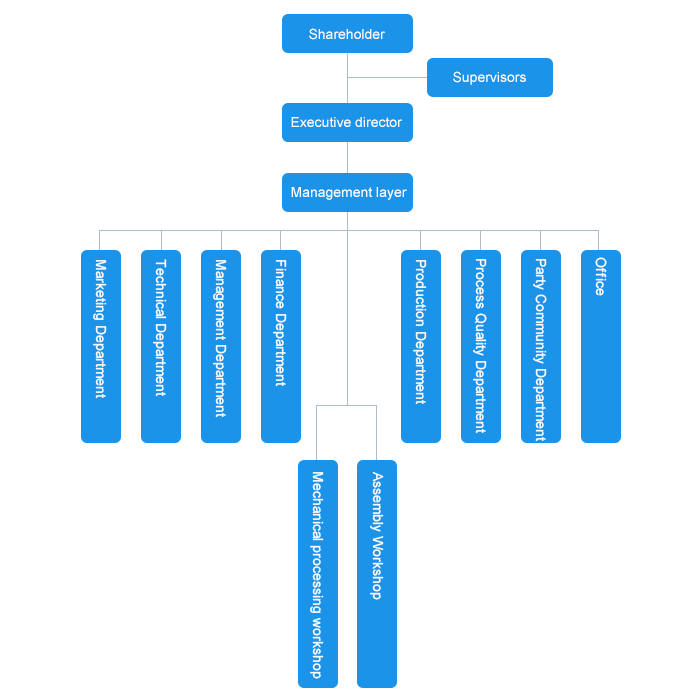
About Us > Organization

ICP:15050284 Copyright © 2024 CRRC All Rights Reserved
开云在线官方网站 | 九游平台 | 星空体育 | 乐鱼全球最大体育平台_乐鱼(中国) | leyu | 开云在线开户_开云(中国) | 开云官方网页版 | 开云集团官网_开云集团(中国) | 九游体育平台官方网站 |