中车网站群
中文简体
中文繁体
|
English
网站首页
关于我们
新闻中心
公司新闻
集团新闻
国资新闻
竞标公告
评标结果公示
公示
星空online(中国)
高速动车组
城际及市域动车组
地铁车辆
单轨车辆
智慧快轨
现代有轨电车
高档客车
内燃动车组
出口产品
服务中心
服务介绍
动车组售后服务
城轨车辆售后服务
海外售后服务
企业文化
企业文化手册
品牌建设
人力资源
人才策略
人才招聘
人才培训
对外合作
创新平台
综述
国家工程实验室
博士后科研工作站
国家工程研究中心
技术中心
制造优势
高速列车产业化基地
精益制造
全国重点实验室
新闻公告
实验室概况
科学研究
科研成果
仪器设备
人才队伍
开放共享
当前位置:
首页
>
网站首页
>
全国重点实验室
>
全国重点实验室详情页
全国重点实验室
新闻公告
实验室概况
简介
组织机构
联系地址
科学研究
研究方向
研究课题
科研成果
仪器设备
仪器设备
设备列表
设备预约
规章制度
人才队伍
学术委员会
管理委员会
战略指导委员会
专家指导委员会
主任
研究人员
开放共享
全国重点实验室
网站首页
>
全国重点实验室
>
仪器设备
>
仪器设备
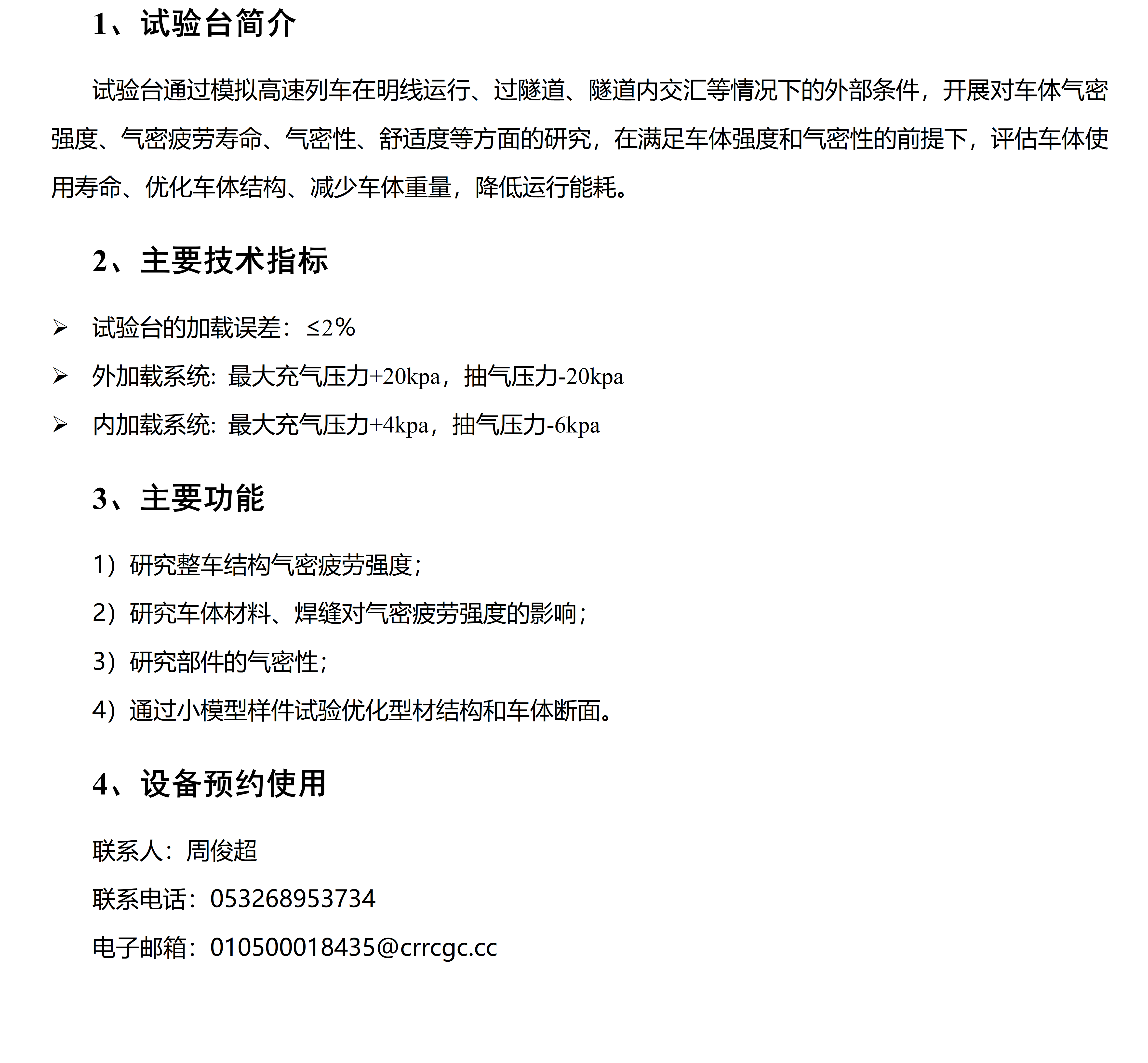
车体及部件气密性试验台
发布时间:2023年11月16日 来源: 字体:
大
中
小
浏览次数:
分享到
扫一扫在手机打开当前页
打印本页
我要纠错
关闭
上一篇:
下一篇:
开云在线官方网站
|
九游平台
|
星空体育
|
乐鱼全球最大体育平台_乐鱼(中国)
|
leyu
|
开云在线开户_开云(中国)
|
开云官方网页版
|
开云集团官网_开云集团(中国)
|
九游体育平台官方网站
|